Arquitetura
Arquitetura
O diagrama a seguir demonstra a visão macro da plataforma.
Visão Macro

Ela é dividida nas seguintes partes:
API
A aplicação golang sindicator-manager possui a API responsável pelo CRUD das configurações com os pipelines.
Entrada
Conecta-se com diferentes tipos de entrada de dados.
Adaptação
Aplica transformações no dado trafegado. Essas transformações podem ser realizadas através de inversão de controle (chamando-se uma API externa, por exemplo) ou por meio de processamento em streaming (usando o https://flink.apache.org/ ).
Indexação
Permite indexar dados para serem filtrados e entregues posteriormente.
Filtro
Permite filtrar dados previamente indexados para serem entregues.
Saída
Conecta-se com diferentes tipos de saída para entrega de dados.
Funcionamento
Descreve em detalhes cada etapa do fluxo desde a criação do pipeline até o fluxo das mensagens nesse pipeline.
Novo pipeline
O diagrama a seguir ilustra as conexões realizadas durante a criação de um novo pipeline:

A primeira etapa consiste em verificar a autenticação do usuário. O Keycloak é utilizado como autenticador nessa etapa. Ele também é utilizado como gerenciador de identidade.
Uma vez autenticado ocorre a validação do payload da configuração. Utilizamos a lib de validação para esse fim.
Depois são realizadas requisições em APIs externas dependendo do que está sendo configurado no pipeline.
Caso seja uma entrada do tipo N8N a API é utilizada para registrar o workflow e credenciais para recuperar os dados;
Caso possua um processamento em streaming com Flink configurado as APIs de Schema Registry, Kafka e Flink SQL da Confluent são utilizadas para configurar os pipelines de processamento em streaming;
Caso seja um input do tipo streaming (Ex: KAFKA, GOOGLE_CLOUD_PUBSUB), é adicionada uma mensagem na fila dynamic_input_streamming do Deckard que será utilizada posteriormente pelo fluxo do pipeline para realizar a conexão com a entrada e recuperar as mensagens;
Caso seja um input do tipo batching (Ex: SQL, DELTA_SHARING), é adicionada uma mensagem na fila dynamic_input_batching do Deckard que será utilizada posteriormente pelo fluxo do pipeline para realizar a conexão com a entrada e recuperar as mensagens.
Por fim a configuração é salva nos repositórios.
O Mongo é utilizado para armazenar a configuração do pipeline de forma persistente;
O Redis utilizado para armazenar a configuração do pipeline para acesso rápido. As configurações são salvas sem TTL e em qualquer alteração toda a configuração é substituída nele;
O Hashicorp Vault é utilizado para guardar os segredos (tokens, senhas, credenciais, ...) da configuração. Esses dados são salvos encriptados em aes no esquema ctr, a chave e vetor de criptografia só são conhecidos pela aplicação do sindicator-manager.
O payload de resposta para o usuário em caso de sucesso aplica uma máscara nos campos com segredos.
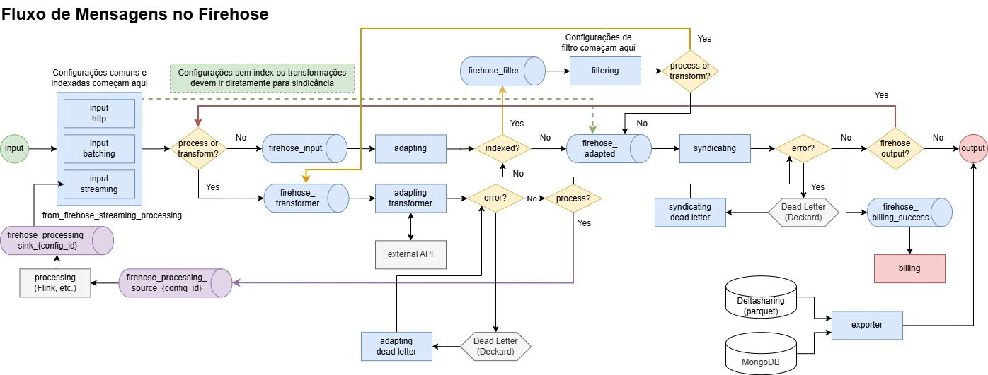
Fluxo do pipeline
O diagrama a seguir ilustra como é o fluxo das mensagens em um pipeline:

Input HTTP
Nesse caso as mensagens são enviadas para o fluxo de um pipeline a partir da API HTTP do Firehose. É necessário que o usuário tenha criado uma configuração de pipeline previamente pois o id do pipeline, além da autenticação é obrigatório para enviar as mensagens.
A aplicação que recebe essas mensagens é o webhooks-server. O fluxo que ele executa é o seguinte:

Em um primeiro momento a aplicação valida se requisição contém o content-type do payload enviado.
Depois verifica se o tamanho do payload é inferior a 1MB.
É realizada então uma requisição gRPC no sindicator-manager para recuperar os dados da configuração do pipeline para a qual a mensagem foi enviada.
A partir da configuração define-se para qual etapa (tópico Kafka) a mensagem será enviada para seguir no fluxo. A verificação ocorre nessa ordem:
Se a configuração possui algum estágio de transformação ou processamento em streaming a mensagem segue para o tópico: firehose_transformer;
Caso contrário a mensagem segue para o tópico: firehose_input.
Por fim ocorre o retorno do status da requisição para o cliente.
Input Batching
Nesse caso o Firehose se conecta a entrada cadastrada na configuração do pipeline e recupera as mensagens em lotes.
A aplicação responsável por essa entrada é o input-batching. O fluxo que ela executa é o seguinte:

Inicialmente a aplicação recupera uma mensagem com o id da configuração de pipeline cadastrada a partir da fila do deckard: dynamic_input_batching.
A mesma mensagem é retornada pelo deckard a cada 30s mas um batch só é iniciado quando o batch anterior for finalizado, a mensagem vai sendo ignorada enquanto isso. O timeout de processamento do batch é de 30 minutos. Nesse caso a mensagem é liberada para que o mesmo batching seja processado novamente.
A partir do id da configuração é realizada uma requisição gRPC no sindicator-manager para recuperar a configuração dinâmica do pipeline. A resposta dessa requisição contém todos os dados de autenticação necessários para se conectar com a entrada em questão (Ex: SQL, Delta Sharing, ...).
É realizado então o registro da entrada de forma dinâmica utilizando a requisição HTTP do Benthos no localhost já que a aplicação possui um http server pois possui uma entrada dinâmica.
Uma vez que a entrada é registrada o consumo das mensagens já começa a acontecer.
É realizada então uma requisição gRPC no sindicator-manager para recuperar os dados da configuração do pipeline para a qual a mensagem está trafegando.
A partir da configuração define-se para qual etapa (tópico Kafka) a mensagem será enviada para seguir no fluxo. A verificação ocorre nessa ordem:
Se a configuração possui algum estágio de transformação ou processamento em streaming a mensagem segue para o tópico: firehose_transformer;
Caso contrário a mensagem segue para o tópico: firehose_input.
Quando todas as mensagens são consumidas ocorre a atualização do breakpoint da mensagem no deckard para que o próximo batch seja consumido da entrada a partir do ponto atual desconsiderando o que já foi consumido.
Input Streaming
Nesse caso o Firehose se conecta a entrada cadastrada na configuração do pipeline e recupera as mensagens de forma contínua a partir do streaming de entrada.
A aplicação responsável por essa entrada é o input-streamming. O fluxo que ela executa é o seguinte:

Inicialmente a aplicação recupera uma mensagem com o id da configuração de pipeline cadastrada a partir da fila do deckard: dynamic_input_streamming.
A partir do id da configuração é realizada uma requisição gRPC no sindicator-manager para recuperar a configuração dinâmica do pipeline. A resposta dessa requisição contém todos os dados de autenticação necessários para se conectar com a entrada em questão (Ex: Kafka, GCP PubSub, ...). Esse processo se repete a cada 15 minutos para garantir que a configuração está atualizada e que a entrada será removida caso o pipeline em questão seja excluído ou mesmo alterado para um outro tipo de entrada.
É realizado então o registro da entrada de forma dinâmica utilizando a requisição HTTP do Benthos no localhost já que a aplicação possui um http server pois possui uma entrada dinâmica.
Uma vez que a entrada é registrada o consumo das mensagens já começa a acontecer.
É realizada então uma requisição gRPC no sindicator-manager para recuperar os dados da configuração do pipeline para a qual a mensagem está trafegando.
A partir da configuração define-se para qual etapa (tópico Kafka) a mensagem será enviada para seguir no fluxo. A verificação ocorre nessa ordem:
Se a configuração possui algum estágio de transformação ou processamento em streaming a mensagem segue para o tópico: firehose_transformer;
Caso contrário a mensagem segue para o tópico: firehose_input.
Adapting
Realiza transformações configuradas no pipeline em cada mensagem trafegada.
A aplicação responsável é o adapting-transformer-pipeline. Ela se conecta ao tópico firehose_transformer populado pelos inputs caso a configuração possua etapa de transformação ou processamento em streaming.
Também existe a aplicação adapting-pipeline que executa o mesmo pipeline, porém não aplica transformações nas mensagens e segue com elas no fluxo. Ela se conecta ao tópico firehose_input. Isso é necessário devido a infraestrutura de tópico Kafka único. Dessa forma, configurações de pipeline que não possuem etapas de transformação seguem por um fluxo apartado (tópico kafka diferente) e não são prejudicadas por latência de configurações que executam transformações.
O fluxo que ela executa é o seguinte:

Em um primeiro momento é realizada então uma requisição gRPC no sindicator-manager para recuperar os dados da configuração do pipeline para a qual a mensagem está trafegando.
A partir da configuração define-se para qual etapa (tópico Kafka) a mensagem será enviada para seguir no fluxo. A verificação ocorre nessa ordem:
Se a configuração possui um estágio processamento em streaming a mensagem segue para o tópico: firehoseprocessing_source{CONFIG-ID};
Se a configuração possui um estágio de indexação a mensagem segue para o tópico: firehose_filter. Nesse caso é adicionado um metadado nas mensagens (firehose_index) com um json contendo os campos que poderão ser filtrados posteriormente por uma configuração de filtro.
Caso contrário a mensagem segue para o tópico: firehose_adapted.
É realizada então uma requisição gRPC no sindicator-manager para recuperar a configuração dinâmica do pipeline. A resposta dessa requisição contém todos os dados de autenticação necessários para se conectar com as APIs externas caso exista um estágio de transformação com requisições à APIs externas.
A partir da configuração dinâmica são executadas as etapas de transformação na mensagem seguindo o workflow configurado no pipeline. Nesse momento são realizadas as requisições em APIs externas, se necessário.
Se uma configuração possui estágio de processamento em streaming é realizado a conversão das mensagens para o formato Avro que será enviado para o tópico de processamento em streaming com Flink. A API de Schema Registry da Confluent é chamada nesse momento para recuperar o schema Avro que será usado na conversão das mensagens.
Syndicating
Envia os dados de forma transacional para a sindicância de destino (saída) configurada no pipeline.
A aplicação responsável é o syndicating-pipeline. O fluxo que ela executa é o seguinte:

Em um primeiro momento é realizada então uma requisição gRPC no sindicator-manager para recuperar os dados da configuração do pipeline para a qual a mensagem está trafegando.
É realizado então um controle de circuit breaker utilizando o Redis que verifica se mensagens de uma configuração estão resultando em erros na entrega. Caso uma configuração apresente pelo menos 5 erros em 1 minuto ela é penalizada por 15 minutos e suas mensagens são enviadas diretamente para o dead letter pra que sejam entregues posteriormente a medida que o dead letter vai sendo consumido.
Também existe um controle de rate limit utilizando o Redis, nesse caso o cliente configura no output uma taxa de entrega com quantidade de mensagens por tempo e a aplicação respeita esse throughput enviando as mensagens para o dead letter para que sejam entregues posteriormente a medida que o dead letter vai sendo consumido e respeitando o rate limit configurado.
É realizada então uma requisição gRPC no sindicator-manager para recuperar a configuração dinâmica do pipeline. A resposta dessa requisição contém todos os dados de autenticação necessários para se conectar com a saída em questão (Ex: Kafka, GCP PubSub, ...), caso exista. Esse processo se repeta a cada 1 minuto para garantir que a configuração da saída está atualizada.
Caso exista uma configuração dinâmica de saída é realizado o registro da saída de forma dinâmica utilizando a requisição HTTP do Benthos no localhost já que a aplicação possui um http server pois possui um output dinâmico.
Uma vez que a saída é registrada as mensagens já podem ser enviadas. A aplicação também envia um evento para o tópico de billing que será utilizado para contabilizar as mensagens entregues para uma configuração.
Exporter
Envia os dados agregados em arquivos (Ex: csv, json) para a sindicância de destino (saída) configurada no pipeline.
A aplicação responsável é o exporter-pipeline. O fluxo que ela executa é o seguinte:

Inicialmente a aplicação recupera uma mensagem com o id da configuração de pipeline cadastrada a partir de uma das filas do deckard: export_mongo_messages ou export_parquet_messages.
Então é realizada então uma requisição gRPC no sindicator-manager para recuperar os dados da configuração do pipeline para a qual os dados serão enviados.
O próximo passo é agregar os dados a serem entregues em arquivos em um formato específico (Ex: csv, json) e escrever esses arquivos em disco no diretório temporário.
É realizada então uma requisição gRPC no sindicator-manager para recuperar a configuração dinâmica do pipeline. A resposta dessa requisição contém todos os dados de autenticação necessários para se conectar com a saída em questão (Ex: AWS S3, GCP Storage, SFTP, ...). Esse processo se repete a cada 1 minuto para garantir que a configuração da saída está atualizada.
Caso exista uma configuração dinâmica de saída é realizado o registro da saída de forma dinâmica utilizando a requisição HTTP do Benthos no localhost já que a aplicação possui um http server pois possui um output dinâmico.
Uma vez que a saída é registrada as mensagens os arquivos são enviados.
Filtering
Filtra mensagens indexadas.
A aplicação responsável é o filtering-pipeline. O fluxo que ela executa é o seguinte:

A cada 1 minuto a aplicação realiza uma requisição gRPC no sindicator-manager para recuperar todas as configurações de pipeline que possuem filtro. De posse dessas configurações é executado um filtro em cada mensagem existente no tópico de mensagens indexadas (firehose_filter) verificando quais configurações casam com a mensagem.
Caso a mensagem seja filtrada para pelo menos uma configuração de pipeline é realizada uma requisição gRPC no sindicator-manager para recuperar os dados de cada uma dessas configurações.
A partir da configuração define-se para qual etapa (tópico Kafka) a mensagem será enviada para seguir no fluxo. A verificação ocorre nessa ordem:
Se a configuração possui algum estágio de transformação ou processamento em streaming a mensagem segue para o tópico: firehose_transformer;
Caso contrário a mensagem segue para o tópico: firehose_adapted.
Fluxo reduzido
O diagrama a seguir ilustra como é o fluxo reduzido do pipeline, ou seja, quando os tópicos kafka intermediários não são utilizados na execução e o dado trafega diretamente da entrada para a saída.

Nesse fluxo as camadas de entrada, adaptação e sindicância de destino estão presentes em um mesmo pipeline de execução.
Os mecanismos de garantia de entrega das mensagens ainda estão presentes nesse fluxo.
Ele é limitado a entradas do tipo batching ou streaming (não suporta HTTP), além de não suportar filtro, índice ou processamento em streaming.
Last updated